原理图与PCB设计
在了解完硬件电路原理后接下来进行原理图与PCB设计环节,原理图设计部分包含了元器件选型、元器件搜索以及原理图整理的内容;PCB设计部分包含边框设计、元器件分类布局、PCB走线与设计检查等内容。
原理图设计
工程创建
打开嘉立创EDA专业版,登录账号后选择创建工程, 输入工程名称:基于SF32LB52模组的小智AI项目,系统会自动创建一个工程项目,接下来就在该项目中完成 PID 入门套件的原理图与 PCB 的内容。
![]() |
|---|
创建好工程后打开左侧工程列表中的 Schematic1 图页,在右侧画布区域放置元器件进行连接,底下的 PCB1 是用来绘制 PCB 图的页面,设计流程是先完成原理图的设计后再到 PCB 设计。
![]() |
|---|
元器件搜索
元器件搜索的方式有三种途径:
第一种可以在左侧的常用库中找到官方提供的参考库进行放置,优点是比较方便,缺点是库种类较少;
![]() |
|---|
第二种方式是通过顶部菜单栏中的放置按钮选项,可以看到器件实物图与参考价格、数据手册等信息;
![]() | ![]() |
|---|---|
第三种方式是在软件底部面板中搜索放置器件,这种方式的好处是可以看到所选器件的符号、封装与3D模型效果图。
![]() |
|---|
使用技巧:熟练使用快捷键可以大大提升设计效率哦~
元器件放置
为了方便初学者学习,该项目提供了完成电路图中所需的元器件清单,可以直接根据器件清单中提供的器件编号及备注信息进行元器件的搜索和放置。以底部面板搜索器件为例,在原理图工作区打开底部库面板,选择器件类目,在搜索栏中输入器件编号,进行搜索找到对应元器件点击放置在画布中即可。里面的M3铜柱在EDA左侧常用库的最后一项可以找到并放置。
![]() |
|---|
| 序号 | 器件类型 | 器件参数 | 数量 | 器件编号 |
|---|---|---|---|---|
| 1 | 电阻 | 10kΩ | 6 | C2903232 |
| 2 | 电阻 | 2.7kΩ | 3 | C2894624 |
| 3 | 电容 | 10nF | 1 | C2832505 |
| 4 | 电容 | 100nF | 2 | C254085 |
| 5 | 电容 | 1uF | 2 | C62934 |
| 6 | 电容 | 22uF | 1 | C43346 |
| 7 | 主控 | LC-OPEN-SF32LB52-MOD-N16R8 | 1 | C42924267 |
| 8 | 弯插排母 | 2x5P 2.54mm 排母 | 1 | C2897425 |
| 9 | 麦克风 | 6x5mm-36db MIC麦克风 | 1 | C233939 |
| 10 | 喇叭接口 | 2P 3.81mm | 1 | C2826458 |
| 11 | 滑动开关 | SK12D07VG5 | 1 | C431548 |
| 12 | 按键 | ZX-QC66-8.5CJ | 2 | C7470133 |
| 13 | LED灯 | 5mm圆形灯头 绿色 | 1 | C2895548 |
| 14 | 音频功放芯片 | LM4871N | 1 | C47089163 |
| 15 | 电池盒 | BH-123A-A1CJ002 | 1 | C5290177 |
| 16 | 1.69寸TFT屏幕 | 1.69寸300 * 240 TFT LCD | 4 | 使用用户贡献的器件封装 |
| 17 | M3定位孔 | M3定位孔 | 1 | 常用库中使用M3螺丝 |
1.69寸TFT屏幕 如下:

M3螺丝如下:

元器件连接
元器件拖动
鼠标按住器件,按住的情况下拖动器件即可。
连接导线
将器件进行连接是通过连接导线的方式。

器件旋转
点击器件,按 空格 旋转。
网络标签
网络标签是用于标识导线或引脚的网络名称,使相同名称的导线在电气逻辑上相连(无需物理连线)。这样在我们导线连接很乱的时候,就可以通过放置网络标签的方式,而简化器件的连接。

电源标识符
有时候为了快速辨识,指示该信号网络是电源,通常是使用放置电源标识符来指示。

器件左右上下镜像
左右镜像 快捷键 X。上下镜像 快捷键 Y。
案例:

快速对齐
按住 Ctrl 键的情况下,同时选中至少两个及以上器件,然后可以在上方的工具栏中选择左对齐、右对齐、上对齐、下对齐等。

还有其他内容大家可以自行探索,另外,使用快捷键操作事半功倍哦。
原理图整理
完成元器件放置后接下来进行电路图的连接与整理工作,参照以下电路图,完成元器件间的连接,使用网络标签可以替代导线连接,两个相同网络的位置放置相同网络标签即可。接下来按功能模块划分各个电路,使用矩形边框包围住各个电路模块,并用文本加上电路模块标识说明。最好使用设计菜单栏下的检查DRC功能查看电路连接是否有误。
![]() | ![]() | ![]() |
|---|---|---|
![]() |
|---|
PCB设计
电路模块分类
将原理图生成 PCB 后接下来进行元器件的布局与走线,刚转到 PCB 画布时元器件摆布是比较杂乱的,首先要做的是将元器件按电路功能进行分类,分类的方式是先在原理图页面对各个电路模块进行单独框选,然后选择“设计”菜单栏下的“布局传递”功能,传送到 PCB 将对应的元器件提取出来重新摆放,这一步是分类的关键。
边框设置
嘉立创可供免费PCB打样的尺寸是10cm x 10cm,结合该项目情况,这里设为了61.21mm x 41mm,在放置菜单栏中选择放置-板框,在 PCB 画布中任意放置一个矩形,点击矩形框,在右侧属性栏中将尺寸改为61.21mm x 41mm,圆角尺寸设为150mil。
PCB布局
边框放置好后可以将四个螺丝孔分别放置在板子四周,布局时先将大尺寸器件放置在板子内部,进行初步布局,使整个板面电路模块清晰,布局合理,使用方便。布局时使用3D预览功能实时查看布局效果是否合适。
布局时元器件相互连接处有一根淡蓝色的线条,这根线叫做飞线,它起的作用是告诉我们那两个焊盘是相同网络,需要使用导线连接,所以飞线也叫做指引线。但是页面中飞线太多影响布局摆放,在布局走线时可以将GND网络的飞线隐藏,使页面更简洁。隐藏方式是:在左侧“工程设计”列表中选择网络,在搜索栏中搜索GND,在飞线列表中将GND前的眼睛关闭即可。走线完成后别忘了重新打开哦~
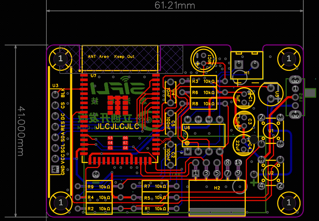
接下来布局时把相关模块电路放到一起,按照飞线的指引摆放,尽可能使飞线水平,走线时减少拐弯,开关接口靠边方便操作,最终布局效果如下所示:
![]() |
|---|
![]() |
|---|
PCB走线
好的布局已经成功了一半,接下来只需掌握以下几点走线基本要求即可:
- 走线以直线为主,如需拐弯时拐角以135°钝角或圆角优先,减少直角的使用;
- 走线线宽电源线宽大于信号线,该项目中信号线走线宽度为10mil,电源走线为20mil,GND网络使用铺铜的方式连接;
- 对整板进行覆铜,最好结合PCB布局情况来调整覆铜范围;
- 覆铜完成后如果还存在飞线,可通过在存在飞线的位置放置对应网络的过孔或者是调整走线位置使网络能够连接,也可以采用手动接线的方式消除飞线;
- 走线完成后可在“工具”菜单栏选择泪滴添加,加强焊盘与走线的连接,最后再进行覆铜操作,如果对走线有移动调整也应使用快捷键Shift+B进行重建覆铜。
完成走线后点击底部面板中的检查DRC按钮,若显示无报错警告,则代表该PCB设计完成。实际设计过程中往往可能出现各种错误,也可以通过检查DRC找到错误点进行修复,确保PCB板设计一板成功!
![]() |
|---|
![]() |
|---|














